【适应症】
EPKINLY 是一种双特异性 CD20 导向 CD3 T 细胞接合剂,用于治疗:
1、弥漫性大 B 细胞淋巴瘤和高级别 B 细胞淋巴瘤
复发或难治性弥漫性大 B 细胞淋巴瘤 (DLBCL) 的成年患者,未另行说明,包括由惰性淋巴瘤引起的 DLBCL,以及接受过两线或两线以上全身治疗的高级别 B 细胞淋巴瘤。
2、滤泡性淋巴瘤
接受过两线或两线以上全身治疗后复发或难治性滤泡性淋巴瘤 (FL) 的成年患者。
【推荐剂量】
• 仅供皮下注射
• 建议剂量
1. 弥漫性大 B 细胞淋巴瘤和高级别 B 细胞淋巴瘤

2. 滤泡性淋巴瘤

a 一周期=28天
• 监测所有患者是否出现 CRS 和 ICANS 的症状和体征。
• DLBCL 或高级别 B 细胞淋巴瘤患者应在服用第 1 周期第 15 天剂量 48 mg后住院 24 小时。
• 按照建议进行治疗前用药、治疗后用药和预防措施。
• EPKINLY 0.16 mg和 0.8mg的剂量需要在使用前稀释。
• 有关制备和使用的说明,请参阅完整处方信息。
【不良反应】
最常见(≥20%)的不良反应:
细胞因子释放综合征、疲劳、肌肉骨骼疼痛、注射部位反应、发热、腹痛、恶心和腹泻。最常见的3至4级实验室异常(≥10%)是淋巴细胞计数下降、中性粒细胞计数下降、白细胞计数下降,血红蛋白下降和血小板下降。
【使用方法】
1. 重要剂量信息
• 某些剂量的 EPKINLY 需要在给药前稀释。有两种方法可以制备稀释的 EPKINLY:
o使用空无菌药瓶的方法,或
o使用无菌注射器的方法
• 制备 3 mg和 48 mg EPKINLY 剂量不需要稀释。
• 给充足补水的患者使用 EPKINLY。
• 在第 1 周期的每次给药前使用治疗前用药。
• EPKINLY 只能由具有适当医疗支持的合格医疗专业人员使用,以处理严重反应,如细胞因子释放综合征 (CRS) 和免疫效应细胞相关神经毒性综合征 (ICANS)
• 对于 DLBCL 或高级别 B 细胞淋巴瘤患者,按照表 1 中的递增剂量方案皮下注射 EPKINLY,对于滤泡性淋巴瘤患者,按照表 2 中的递增剂量方案皮下注射,以降低 CRS 的发生率和严重程度。
• 由于存在 CRS 和 ICANS 风险,应监测所有患者的体征和症状(见剂量和给药(2.6))。
o 对于患有 DLBCL 或高级别 B 细胞淋巴瘤的患者:患者在第 1 周期第 15 天使用 48 mg剂量后应住院 24 小时。
2 延迟用药后重新开始 EPKINLY
如果延迟用药,请根据表 3 中针对 DLBCL 或高级别 B 细胞淋巴瘤患者的建议重新开始治疗,或表 4 中针对 FL 患者的的建议重新开始治疗。
表 3:延迟用药后重新开始 EPKINLY 治疗 DLBCL 或高级别 B 细胞淋巴瘤患者的建议

表 4:FL 患者延迟用药后重新开始 EPKINLY 治疗的建议
3. .建议治疗前和治疗后用药
按照表 5 中概述的方法进行治疗前和治疗后药物治疗,以降低 CRS 风险。
表 5:EPKINLY 治疗前和治疗后用药
4. 推荐的预防措施
-耶氏肺孢子虫肺炎 (PJP)
在开始使用 EPKINLY 治疗之前提供 PJP 预防。
-疱疹病毒
考虑在开始使用 EPKINLY 之前开始预防疱疹病毒,以防止带状疱疹复发。
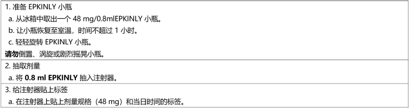
5. 使用小瓶法制备稀释的 EPKINLY
在制备 EPKINLY 之前,请仔细阅读本部分。某些剂量的 EPKINLY 需要在给药前稀释。请遵循下面提供的制备说明,因为制备不当可能会导致剂量不当。本节介绍使用空无菌小瓶法制备稀释的 EPKINLY。
EPKINLY 由医疗保健提供者以皮下注射的方式制备和给药。
在溶液和容器允许的情况下,应在给药前目视检查肠外药物产品是否有颗粒物和变色。
使用无菌技术制备 EPKINLY。无需过滤稀释溶液。
0.16 mg 剂量准备说明(需要 2 次稀释)– 空无菌小瓶法
每个转移步骤均使用适当大小的注射器、药瓶和针头。
丢弃装有未使用 EPKINLY 的药瓶。
0.8 mg剂量准备说明(需要 1 次稀释)- 空无菌瓶方法
每个转移步骤均使用适当大小的注射器、药瓶和针头。

丢弃装有未使用的 EPKINLY 的小瓶。
6. 使用注射器方法制备稀释的 EPKINLY
在制备 EPKINLY 之前,请仔细阅读本部分的全部内容。某些剂量的 EPKINLY 需要在给药前稀释。请遵循下面提供的制备说明,因为制备不当可能会导致剂量不当。
EPKINLY 由医疗保健提供者以皮下注射的方式制备和给药。
在溶液和容器允许的情况下,应在给药前目视检查肠外药物产品是否有颗粒物和变色。
使用无菌技术制备 EPKINLY。无需过滤稀释溶液。
0.16 mg 剂量制备说明(需要 2 次稀释)- 无菌注射器方法
在每个转移步骤中使用适当大小的注射器和针头。

丢弃装有未使用 EPKINLY 的小瓶。
0.8 mg剂量准备说明(需要 1 次稀释)- 无菌注射器方法
每个转移步骤均使用适当尺寸的注射器和针头。
丢弃装有未使用 EPKINLY 的小瓶。
7. 3 mg和 48 mg EPKINLY 剂量的制备
在溶液和容器允许的情况下,应在给药前目视检查肠外药物产品是否有颗粒物和变色。
使用无菌技术制备 EPKINLY。
3 mg剂量制备说明(无需稀释)
EPKINLY 3 mg剂量仅适用于 FL 患者。

丢弃装有未使用 EPKINLY 的药瓶。
48 mg剂量准备说明(无需稀释)
EPKINLY 48 mg/0.8 ml药瓶以即用型溶液形式提供,给药前无需稀释。

丢弃装有未使用 EPKINLY 的小瓶。
8. 储存和给药
注射器中 EPKINLY 溶液的储存
立即使用注射器中的 EPKINLY 溶液。如果不立即使用,请将溶液在 2°C 至 8°C(36°F 至 46°F)的冷藏条件下储存最多 24 小时,或在 20°C 至 25°C(68°F 至 77°F)的室温条件下储存最多12 小时。从开始准备剂量到给药的总储存时间不应超过 24 小时。避免阳光直射。丢弃超过允许储存时间的未使用的 EPKINLY 溶液。
EPKINLY 的给药
为尽量减少注射疼痛,在给药前让 EPKINLY 溶液平衡至室温,时间不超过 1 小时。将所需剂量的 EPKINLY 注射到腹部下部(首选注射部位)或大腿的皮下组织中。
建议改变注射部位,从左侧或右侧或反之亦然,特别是在每周注射期间(第 1 至 3 个周期)。请勿注射到纹身或疤痕或皮肤发红、淤青、疼痛、坚硬或不完整的区域。
【剂量调整】
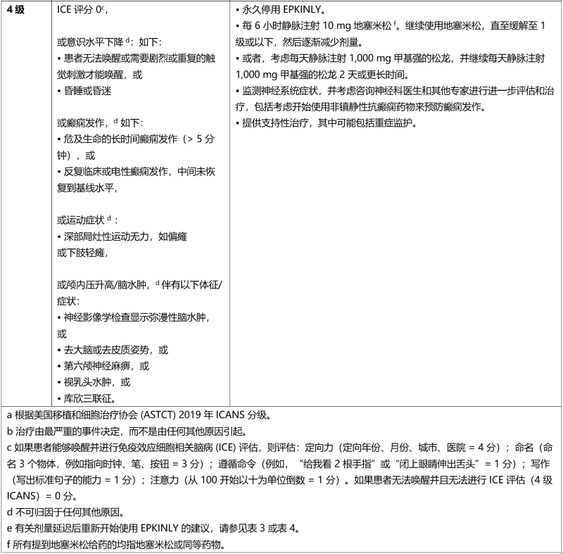
针对 CRS 和 ICANS 不良反应的推荐处理措施分别见表 6 和表 7。针对 EPKINLY 给药后的其他不良反应的推荐处理措施见表 8。
细胞因子释放综合征 (CRS)
根据临床表现识别 CRS 。评估并治疗发烧、低血压和缺氧的其他原因。
如果怀疑 CRS,则暂停使用 EPKINLY 直至 CRS 消退。根据表 6 中的建议进行处理,并考虑根据现行实践指南进行进一步处理。对 CRS 进行支持性治疗,其中可能包括对严重或危及生命的 CRS 进行重症监护。
表 6:细胞因子释放综合征的处理建议

免疫效应细胞相关神经毒性综合征 (ICANS)
监测患者是否出现 ICANS 的症状和体征。出现 ICANS 的最初体征时,暂停使用 EPKINLY 并考虑进行神经学评估。排除神经系统症状的其他原因。为 ICANS 提供支持性治疗,可能包括重症监护。根据表 7 中的建议处理 ICANS,并考虑根据现行实践指南进行进一步处理。
表 7:免疫效应细胞相关神经毒性综合征处理建议


表 8:针对其他不良反应的推荐剂量调整

【漏服或延迟用药处理】
延迟用药后重新开始 EPKINLY
如果延迟用药,请根据表 3 中针对 DLBCL 或高级别 B 细胞淋巴瘤患者的建议重新开始治疗,或表 4 中针对 FL 患者的的建议重新开始治疗。
表 3:延迟用药后重新开始 EPKINLY 治疗 DLBCL 或高级别 B 细胞淋巴瘤患者的建议

表 4:FL 患者延迟用药后重新开始 EPKINLY 治疗的建议
【过量处理】
无相关信息
【注意事项】
-感染:
可能导致严重或致命的感染。监测患者感染的症状和体征,包括机会性感染,并进行适当治疗。
-细胞减少:
在治疗期间监测全血细胞计数。
-胚胎-胎儿毒性:
可能对胎儿造成伤害。建议育龄期女性注意对胎儿的潜在风险,并采取有效的避孕措施。
【禁忌】
无
【特殊人群】
-妊娠期:
根据动物研究结果及其作用机制,本品给孕妇服用时可能会造成胎儿伤害。
-哺乳期:
建议女性在使用本品治疗期间以及最终剂量后至少4个月内不要母乳喂养。
-儿童:
尚未确定本品对儿童患者的安全性和有效性。
-老年患者:
与年轻患者相比,没有观察到≥65岁患者在安全性或有效性方面的临床上重要的差异。
【药物相互作用】
对于某些CYP底物,浓度的微小变化可能会导致严重的不良反应。当与EPKINLY联合给药时,监测此类CYP底物的毒性或药物浓度.
【药理作用】
Epcoritamab bysp是一种与T细胞结合的双特异性抗体,与T细胞表面表达的CD3受体和淋巴瘤细胞和健康B系细胞表面表达CD20结合.
在体外,epcoritamab-bysp激活T细胞,引起促炎细胞因子的释放,并诱导B细胞的裂解。
【贮藏】
在2°C至8°C下冷藏保存。放在原包装里以避光。不要冻结。不要摇晃。
- 产品名称:EPKINLY
- 通用名称:epcoritamab
- 剂型:注射液
- 规格:4mg/0.8ml ;48mg/0.8ml
- 生产厂家:abbvie 艾伯维制药
请按药品说明书或在药师指导下购买和使用
下载app
